
图片来源于网络,如有侵权,请联系删除
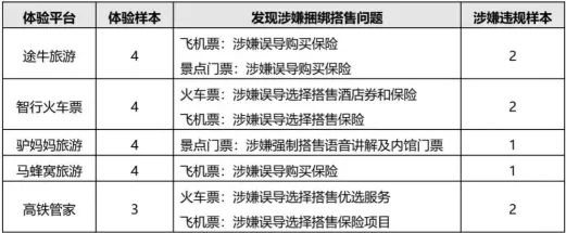
春运即将拉开大幕,在线旅游平台因其强大的资源整合优势,成为广大群众出行购票的重要渠道。然而,不少消费者反映在平台购买票时,不知不觉被搭售保险、加速包、接送服务等增值产品,实付价明显高于平台标价。
尽管国家相关法律法规已明令禁止平台默认勾选搭售商品,但仍有部分平台通过隐性诱导的方式变相搭售。常见的套路包括将搭售套餐置顶并包装为“最低价”、以“超值精选”“享受保障”形容增值服务、将附加增值服务的选项设计成醒目颜色等。这些套路让消费者防不胜防,尤其是开通免密支付的用户,更容易在不经意间额外买单。
这种乱象的滋生,与在线旅游平台的盈利模式密切相关。火车票、机票业务受众广、流量大,是平台为酒店、旅游套餐等高利润业务引流的重要抓手。但在线旅游平台并不具备火车票和机票的独立定价权,单纯售票利润微薄,于是通过搭售增值服务进行二次收费,就成了平台提高单客价值的捷径。这种短视行为,看似能博取一时利益,实则透支了平台信誉,损害了行业生态。
在线旅游平台追求盈利无可厚非,但前提是必须坚守底线,恪守法律法规与行业准则,充分保障消费者的知情权与选择权。平台更应将眼光放长远,摒弃短期逐利思维,学会站在用户的角度思考问题。与其靠套路赚快钱,不如以优质的产品和服务作为核心竞争力,主动打造透明化、规范化的交易环境,更好地留住用户。
此外,监管部门应进一步加强对平台的约束,尽快完善相关认定标准与处罚机制,消除监管盲区,同时强化常态化监管和精准执法力度,加大对违规平台的查处和曝光力度,让“打擦边球”的违规行为无处遁形。消费者也应增强防范意识,下单时不被“最低价”“超值”等噱头迷惑,支付前仔细核对费用明细、检查是否有未发现的增值服务。一旦误购增值服务,要及时向平台客服与市场监管部门投诉维权。
平台技术的发展应被用于提高服务水平,而不是变着花样算计消费者。隐性搭售的本质,是一种竭泽而渔的短视行为。只有真正尊重消费者权益,在线旅游平台才能行稳致远,行业才能真正实现健康可持续发展。(禹 琳)
【责任编辑:赵秋玥】