
图片来源于网络,如有侵权,请联系删除
图为奇瑞新能源和智能网联汽车生产线。程依宝摄(中经视觉)
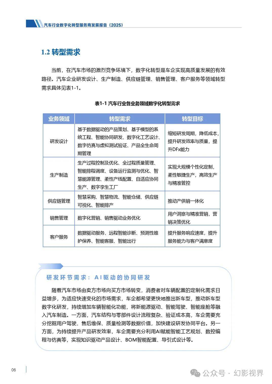
工业和信息化部、教育部、市场监管总局、国家数据局4部门近日联合印发《汽车行业数字化转型实施方案》(以下简称《实施方案》)。

图片来源于网络,如有侵权,请联系删除
相关部门负责人表示,这一方案以推动汽车行业高质量发展为目标,以智能制造为主攻方向,深化人工智能等新一代信息技术与汽车行业融合应用,有助于完善转型顶层设计,引导大中小型企业数字化协同发展,促进汽车行业高质量发展。
顶层设计持续完善
作为国民经济的重要支柱产业,汽车行业产业链长、涉及面广、关联带动性强,是制造业数字化转型的重点领域。加快汽车行业数字化转型,是支撑汽车强国建设、推进新型工业化、培育新质生产力的重要举措。
围绕汽车行业数字化转型,国家层面已构建多层次的政策体系。“十五五”规划建议提出“推动技术改造升级,促进制造业数智化转型”。《新能源汽车产业发展规划(2021—2035年)》《汽车行业稳增长工作方案(2025—2026年)》等文件先后出台,推进人工智能技术深度应用,引导产业链供应链数字化协同改造。
当前,我国汽车行业数字化转型持续深化,加速向数字化、网络化、智能化演进,但转型过程中仍存在顶层设计不足、数据要素应用不充分、零部件中小企业转型较慢等问题。
全国乘用车市场信息联席会秘书长崔东树分析说,顶层设计不足表现为企业战略分散、行业标准不统一,数据要素应用不足体现在数据治理弱、场景渗透率低,中小企业转型慢源于改造成本高、缺少轻量化转型方案。
中国汽车战略与政策研究中心数据治理研究总监赵佳也表示,行业内缺乏统一的数字化转型路线图,企业重复投资建设,难以形成全产业链的数字化合力;企业内部和汽车产业链主体之间存在“数据孤岛”,数据流通和变现路径尚未明晰;加上零部件中小企业多数仅具备基本通信能力、无法处理复杂数据的“哑设备”较多,进一步加大了改造难度。
针对这些问题,《实施方案》全方位、多层次布局,通过建立统一诊断体系、建设可信数据空间、实施中小企业赋能行动,精准破解痛点,形成全产业链协同转型合力。
工业和信息化部装备工业一司有关负责人表示,当前汽车行业技术创新日新月异,人工智能推动汽车科技研发范式革命性突破,数智化转型成为助推行业创新发展的重要加速器。同时,智能网联新能源汽车作为载体性战略性新兴产业,推进行业整体数智化转型价值大、作用强、带动面广,亟需通过《实施方案》完善转型顶层设计,引导大中小型企业数字化协同发展,促进汽车行业高质量发展。
重点任务清晰明确
聚焦汽车行业数字化转型,《实施方案》提出两个阶段发展目标:到2027年,整车标杆企业智能制造能力成熟度等级提升一档,零部件企业数字化水平显著提升,研发设计工具普及率超95%,关键工序数控化率超70%;行业全员劳动生产率较2025年提升10%,产品研发周期及交付周期缩短20%;打造可复制推广的智能工厂样板,培育20家以上行业智能制造系统解决方案供应商。到2030年,行业整体数智化发展达到较高水平,数字化与业务深度融合。
崔东树分析说,2027年的量化指标是基于当前行业基础设计的:2025年研发设计工具普及率超90%、关键工序数控化率超65%,具备年均1个至2个百分点提升潜力。同时,参考头部企业转型成效,结合零部件中小企业赋能行动目标,测算出可实现的提升空间,兼顾目标可达性与行业牵引性。
为确保两阶段发展目标顺利达成,《实施方案》提出实施“六大行动”,包括诊断评估与改进提升行动、汽车零部件中小企业数字化转型赋能行动、典型场景与人工智能应用示范行动、产业主体梯度培育与矩阵构建行动、标准体系完善与互联互通保障行动、关键技术攻关与基础能力强化行动。
赵佳认为,《实施方案》精准聚焦汽车行业数字化转型的难点痛点:一是完善顶层设计,提出明确的汽车行业数字化转型路线图和时间表;二是挖掘和释放数据要素价值,将“充分释放数据要素价值”列为总体要求之一,在“关键技术攻关与基础能力强化行动”中明确完善数据安全保护体系与技术能力,保障数据合规高效流通;三是专项赋能中小企业,设立“汽车零部件中小企业数字化转型赋能行动”,梯次推进转型,重点推动“哑设备”改造和关键设备更新。
针对中小企业数字化转型的赋能行动,备受汽车零部件企业关注。浙江万安科技股份有限公司负责人表示,公司已搭建数字化系统框架,后续会进一步整合,实现互联互通。目前,数字化转型面临的最大难题是人才不足。汽车智能化对复合型人才(兼具机械、电子、算法能力)的需求激增,但高端人才在区域分布上存在明显失衡,企业所在地区难以吸引顶尖技术团队。
对此,工业和信息化部装备工业一司有关负责人表示,《实施方案》发布后,工业和信息化部将认真落实保障措施。诸如,在强化人才保障方面,将深化校企合作,推行“学历教育+技能认证”培养模式,鼓励企业骨干进校授课,健全数字化人才激励机制、提升人才待遇,定期开展数智化交流培训,推广先进经验。
培育典型场景
为给行业企业提供参考指引,《实施方案》配套发布了典型场景清单,围绕研发、生产、供应链、销售和服务5个环节提出了智能协同研发、基于模型的系统工程、柔性敏捷生产等8项数智化典型场景,并按各场景分别提出了改造目标、实现方式和需要条件。
在柔性敏捷生产场景,《实施方案》提出,通过数据驱动的智能排产,依托工业互联网平台整合订单、设备、供应链数据,利用AI算法动态优化生产计划。通过车间智慧排程调度、智能仓储物流、产线柔性配置等技术,实现用户需求的快速转化以及多种产品的自动化混线生产,敏捷高效交付定制化产品。
“比亚迪整车智能制造已达到第三级,正在向第四级迈进。”比亚迪集团相关负责人表示,其中部分场景已经通过数据驱动预测和优化,如设备预测性维护,AI智能排产,通过工艺参数预测质量、优化物流等。后续将在更多的业务场景中使用大数据和AI能力对业务精准管控。该负责人提出,建议未来对底层大模型和算力芯片等基础建设增加一定支持。
万安科技负责人透露,头部整车企业对零部件的数字化要求已从“基础达标”转向“深度协同”。如一些车企要求供应商提供实时数据接口,支持空间下载技术(OTA)升级与智能驾驶算法迭代。这些要求推动公司从单一部件供应商向系统级解决方案商转型,加速了电子机械制动(EMB)、无线充电等技术的量产进程。同时,车企对供应链透明度的要求也促使企业引入区块链技术,实现全流程数据可追溯。(记者 刘 瑾)
【责任编辑:周靖杰】