格力电器获得实用新型专利授权:“一种显示面板测试治具及显示面板测试装置”
作者:小微
发表于:2025年08月08日
浏览量:70245

图片来源于网络,如有侵权,请联系删除
证券之星消息,根据天眼查APP数据显示格力电器(000651)新获得一项实用新型专利授权,专利名为“一种显示面板测试治具及显示面板测试装置”,专利申请号为CN202421321262.3,授权日为2025年8月8日。
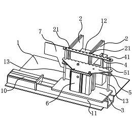
专利摘要:本实用新型提供了一种显示面板测试治具及显示面板测试装置,属于显示面板生产技术领域,本申请提供的显示面板测试治具包括基板,基板上设置有用于放置显示面板的测试位。基板的下方设置有接线结构和驱动结构,接线结构上设置有探针座,探针座上设置测试探针,测试探针与测试位相对应;驱动结构设置在接线结构的下方,驱动结构的输出端与接线结构固定连接,驱动结构驱动接线结构靠近或远离基板。该显示面板测试治具能够在显示面板的测试过程中自动拔出与显示面板的连接线,有助于降低检测人员的劳动强度,提高测试效率;且能够避免人工频繁插拔接头导致的插头容易损坏的现象发生。

图片来源于网络,如有侵权,请联系删除
今年以来格力电器新获得专利授权4222个,较去年同期减少了0.87%。结合公司2024年年报财务数据,2024年公司在研发方面投入了69.04亿元,同比增2.1%。
通过天眼查大数据分析,珠海格力电器股份有限公司共对外投资了101家企业,参与招投标项目28356次;财产线索方面有商标信息8147条,专利信息115713条,著作权信息297条;此外企业还拥有行政许可830个。
数据来源:天眼查APP
以上内容为证券之星据公开信息整理,由AI算法生成(网信算备310104345710301240019号),不构成投资建议。
