
图片来源于网络,如有侵权,请联系删除
(原标题:宇树科技,IPO大消息!)
7月18日,券商中国记者注意到,根据中国证监会官网信息,宇树科技已开启上市辅导,由中信证券担任辅导机构。根据辅导备案报告,宇树科技控股股东、实际控制人为王兴兴,其直接持有公司23.8216%股权,并通过上海宇翼企业管理咨询合伙企业(有限合伙)控制公司10.9414%股权,合计控制公司34.7630%股权。

图片来源于网络,如有侵权,请联系删除
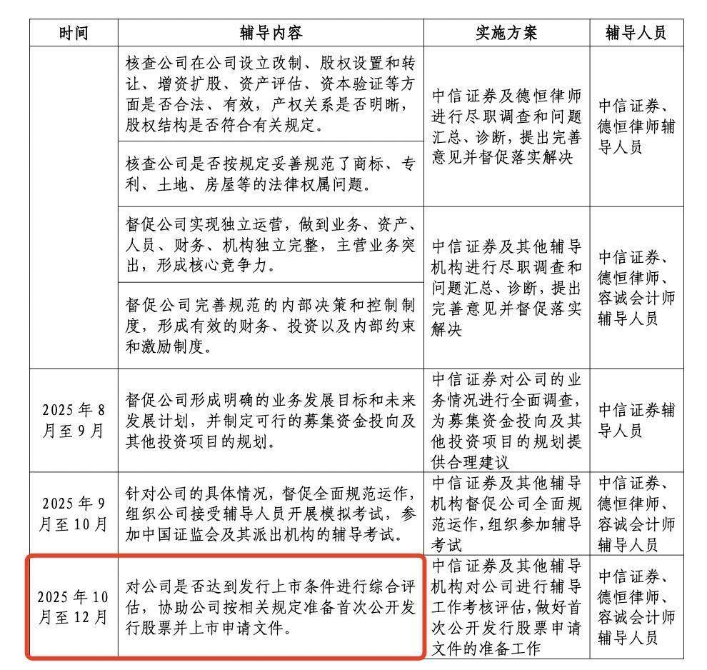
根据辅导报告,2025年10月至12月,辅导内容为,对宇树科技是否达到发行上市条件进行综合评估,协助公司按相关规定准备首次公开发行股票并上市申请文件。中信证券及其他辅导机构对公司进行辅导工作考核评估,做好首次公开发行股票申请文件的准备工作。
6月26日,宇树科技创始人兼CEO王兴兴在夏季达沃斯论坛上透露,2016年公司成立时公司只有自己一个人,目前公司有约1000人,宇树科技年度营收已超10亿元人民币。
宇树科技于5月28日完成股份制改造,公司名称从杭州宇树科技有限公司变更为杭州宇树科技股份有限公司。此举被认为是开启上市辅导的前置条件。
6月,宇树科技又被曝完成C轮融资,腾讯、锦秋基金、阿里、蚂蚁集团和吉利资本入股。
7月15日,国新办中外记者见面会上请来5位民营企业家代表,90后宇树科技创始人王兴兴也在其中。王兴兴在会上表示,目前人形机器人行业处在相对早期阶段,大家可以多给一些耐心。未来3到5年,人形机器人应用会越来越快,当下已经有一些应用场景,国内外不少公司人形机器人出货量都有明显增长,服务业、家用、工业场景、危险场景救援救灾场景都有推进。
“大规模应用、大规模推广,可能还需要一些时间。”王兴兴表示,目前人形机器人发展,需要全球共同努力推动。大家发挥各自优势,共同推动人形机器人技术进步,是非常有价值的一件事情,全球共赢的状态是可以达到的。
天眼查显示,自2016年创建迄今,宇树科技已完成9轮融资。2024年初,曾完成近10亿元B2轮融资。C轮融资后,商业数据平台IT桔子为宇树科技给出了80亿元人民币的投后估值。
根据公司官网介绍,宇树机器人是一家知名的民用机器人公司,专注于消费级和行业级高性能通用腿式和人形机器人、六轴机械手等的研发、生产和销售。宇树高度重视自主研发和技术创新,全面自研电机、减速器、控制器、激光雷达等机器人关键核心部件和高性能感知和运动控制算法,整合机器人全产业链,在四足机器人领域达到全球技术领先地位。目前,已提交国内外专利申请200余项,其中授权专利180余项。
责编:战术恒
排版:刘�B宇校对:彭其华

