ST百利获得实用新型专利授权:“一种双氧水装置氧化塔氧化残液回收装置”
作者:小微
发表于:2025年04月25日
浏览量:76155

图片来源于网络,如有侵权,请联系删除
证券之星消息,根据天眼查APP数据显示ST百利(603959)新获得一项实用新型专利授权,专利名为“一种双氧水装置氧化塔氧化残液回收装置”,专利申请号为CN202421394227.4,授权日为2025年4月25日。
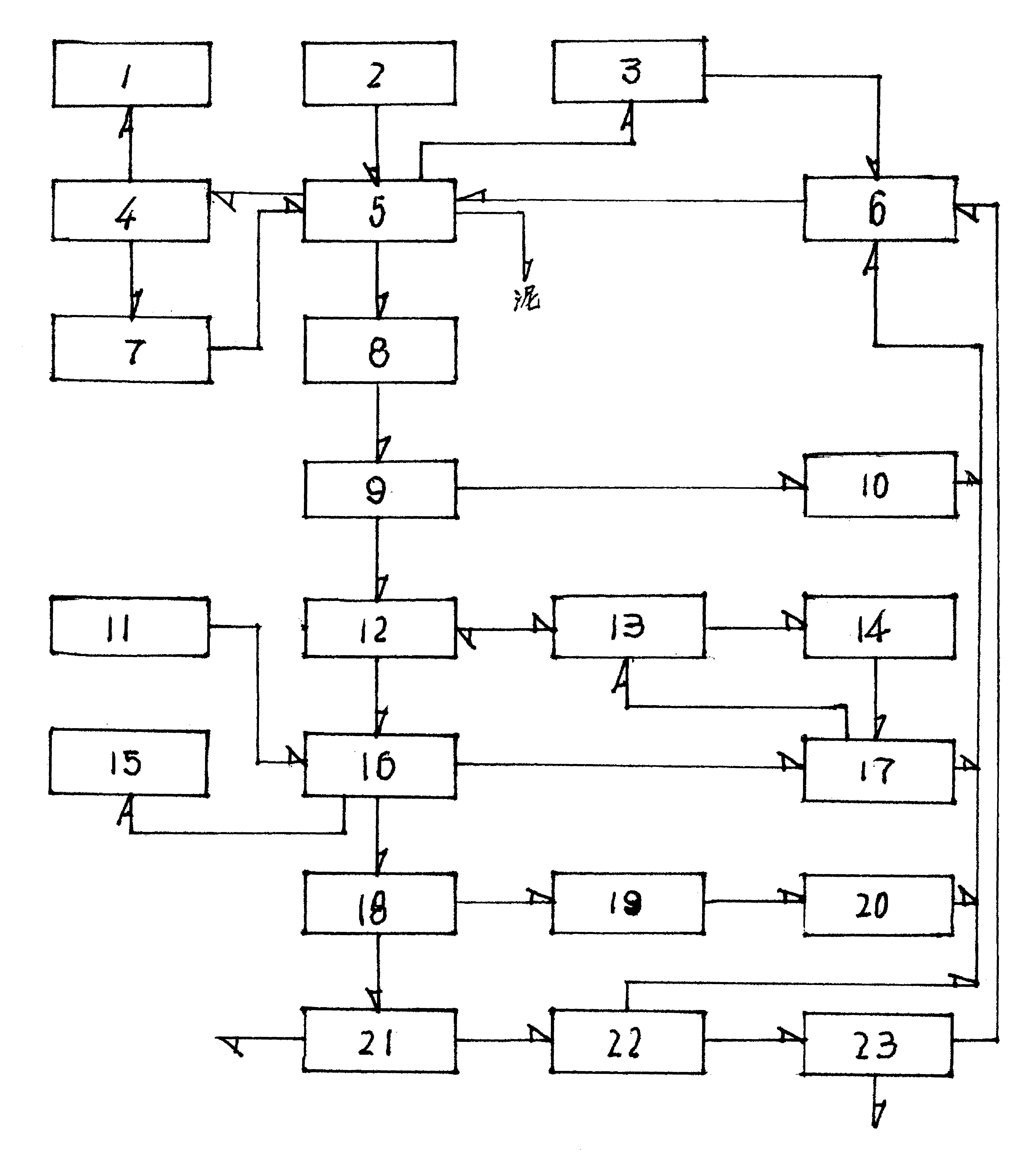
专利摘要:本实用新型公开了一种双氧水装置氧化塔氧化残液回收装置,主要由氧化塔、萃取塔、净化塔组成,在氧化塔下塔底部设置一条双氧水进料管线与净化塔底部工业级双氧水管线连接或与萃取塔底部出料管线连接,氧化塔下塔残液管道与萃取塔底部出料管道相连。在本实用新型中未设置氧化残液收集罐,而是利用来自净化塔的循环双氧水将氧化塔残液连续送入净化塔净化回收,可以避免氧化塔残液在氧化塔中长时间停留富集金属离子等杂质后引起双氧水分解,提高系统的安全性。
今年以来ST百利新获得专利授权5个,较去年同期增加了150%。结合公司2024年中报财务数据,2024上半年公司在研发方面投入了5462.39万元,同比增6.29%。
数据来源:天眼查APP
以上内容为证券之星据公开信息整理,由智能算法生成(网信算备310104345710301240019号),不构成投资建议。
