-
图片来源于网络,如有侵权,请联系删除证券之星消息,根据天眼查APP数据显示兖矿能源(600188)新获得一项实用新型专利授权,专利名为“一种迈步滑靴式安装机”,专利申请号为CN202520821222.3,授权日为2026年2月27日。 专利摘要:本实用新型提供了一种迈步滑靴式安装机,包括:导向件;移动组件,移动组件沿导向件的延伸方向可移动地设置在导向件上,移动组件包括第一移动座和第二移动座,第一移动座和第二移动座的相间隔地设置;第一驱动件,第一驱动件的固定端和自由端分别...
-
图片来源于网络,如有侵权,请联系删除证券之星消息,根据天眼查APP数据显示恒坤新材(688727)新获得一项实用新型专利授权,专利名为“一种有机膜中酸碱性物质析出液测试的装置”,专利申请号为CN202422782950.6,授权日为2026年2月27日。 专利摘要:本实用新型公开了一种有机膜中酸碱性物质析出液测试的装置,包括工作台,工作台的中部固定安装有支撑板,支撑板的一侧表面固定安装有安装板,安装板的表面固定安装有若干组沿着长度等距设置的流道管,流道管的上侧表面均开设有...
-
图片来源于网络,如有侵权,请联系删除证券之星消息,根据天眼查APP数据显示信宇人(688573)新获得一项实用新型专利授权,专利名为“一种电池结构和用电设备”,专利申请号为CN202520431451.4,授权日为2026年2月27日。 专利摘要:本实用新型涉及电池结构技术领域,公开了一种电池结构和用电设备,电池结构包括壳体,壳体顶部设有盖帽,盖帽与所述壳体之间设有密封圈;壳体内部设有第一集流盘、第二集流盘和电芯,电芯的顶部与底部分别设有第一集流盘和第二集流盘,第一集流盘...
-
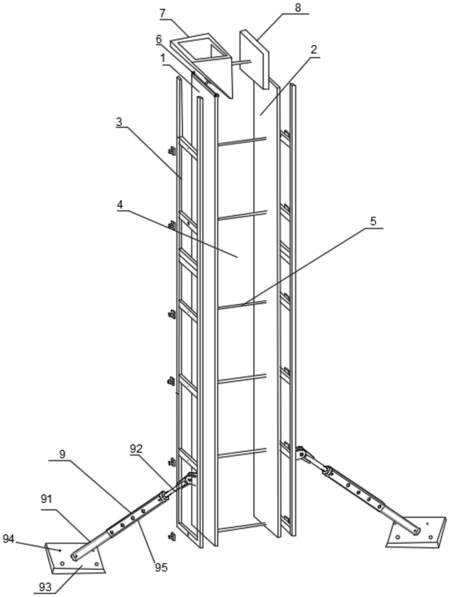
图片来源于网络,如有侵权,请联系删除证券之星消息,根据天眼查APP数据显示浙江永强(002489)新获得一项实用新型专利授权,专利名为“一种平移式百叶结构以及百叶遮阳篷”,专利申请号为CN202520323285.6,授权日为2026年2月27日。 专利摘要:本实用新型提供一种平移式百叶结构以及百叶遮阳篷,平移式百叶结构包括:支撑框架,支撑框架的相对两侧边均设置有导轨;若干百叶,百叶的两端分别设置于支撑框架的相对两侧;平移组件,平移组件设置在所述支撑框架的侧面,与位于支撑...
-
图片来源于网络,如有侵权,请联系删除人民财讯3月13日电,3月13日,腾讯电脑管家在18.0新版本推出行业首个“龙虾管家·AI安全沙箱”,为本地运行的AI Agent提供一站式安全防护。目前,“龙虾管家”已支持 OpenClaw、QClaw、OneClaw、LobsterAI 等多种“龙虾”。...
-
图片来源于网络,如有侵权,请联系删除人民财讯3月13日电,3月13日,2026年金蝶集团全球生态合作伙伴大会在深圳举行。金蝶集团董事会主席兼CEO徐少春在会上表示,AI将推动企业软件价值进一步放大。随着大模型、智能体框架、工具调用、知识图谱和记忆系统等持续成熟,智能体开发体系正快速完善,未来企业将运行越来越多的智能体,企业软件也将从传统工具加速演进为新型生产力载体,迎来更广阔的发展空间。...
-
图片来源于网络,如有侵权,请联系删除人民财讯3月13日电,3月13日,美团CEO王兴在2026年管理层沟通会上表示:“AI Agent对我的冲击比ChatGPT冲击更大,我们经历过从互联网到移动互联网的变化,可以肯定的是,AI带来的变化会比整个互联网带来的变化要大得多,它注定会创造巨大生产力,也一定会对组织、对工作模式带来很大的变化。”王兴认为,对于美团来说,物理世界的数字化将是AI非常重要的底座。...
-
图片来源于网络,如有侵权,请联系删除GTC前瞻,光通信机遇或现?资金面看,通信ETF(515880)近10日净流入超10亿元 广发证券指出,光互联Scale-Up是今年GTC&OFC的重要焦点。现阶段Scale-Up网络大多采用铜缆互联,但在系统设计、传输距离上有明显局限性。铜连接受限于链接距离,通常限制在一个机柜内,高密度方案给供电、制冷、布线带来挑战;随着Scale-Up域扩展到百卡甚至千卡级别,铜互联已无法覆盖,光互联可以覆盖几十米、几百米甚至更远距离,优势凸...
-
图片来源于网络,如有侵权,请联系删除政策催化电网板块机会,资金抢筹布局,资金面看,电网ETF(561380)近20日资金净流入近40亿元 国金证券指出,政府工作报告提出加快智能电网建设,实施算电协同等新基建工程,“十五五”电网投资有望进一步上修。同时,美国三大电网运营商相继获批总计750亿美元的输电扩容项目,突显当前北美缺电焦虑;考虑到美国本土产能供应紧张,其电力变压器面临30%的供应缺口且交期拉长至100周以上,看好国内厂商持续受益订单外溢。电网设备作为最典型的HALO资...
-
图片来源于网络,如有侵权,请联系删除(原标题:2026全国家电暨数码和智能产品消费季启动) 人民财讯3月13日电,3月13日,2026全国家电暨数码和智能产品消费季启动仪式在上海举行。商务部副部长盛秋平、上海市人民政府副市长卢山视频致辞。图片来源于网络,如有侵权,请联系删除 商务部深入贯彻落实党中央、国务院决策部署,坚持“政策+活动”双轮驱动,依托消费品以旧换新政策,组织开展2026全国家电暨数码和智能产品消费季系列活动,进一步放大消费品以旧换新在扩消费、促转型、惠民生等...










